This page looks best with JavaScript enabled

Luxurious Tty Linux Ideas

 ·  ☕ 2 min read

Web Ctrl + Alt + F5 :


Web the terminal is abbreviated as tty, but it is commonly referred to as a terminal because it allows you to interact with the system by sending the data (you input) and. Ctrl + alt + f6 : Web anda dapat melihat tty anda dengan keluar dari server ubuntu (jalankan logout) dan melihat di bagian atas ubuntu 16.04.3 lts ubuntu tty# yang standar, tetapi mungkin.

Web Ctrl + Alt + F4:


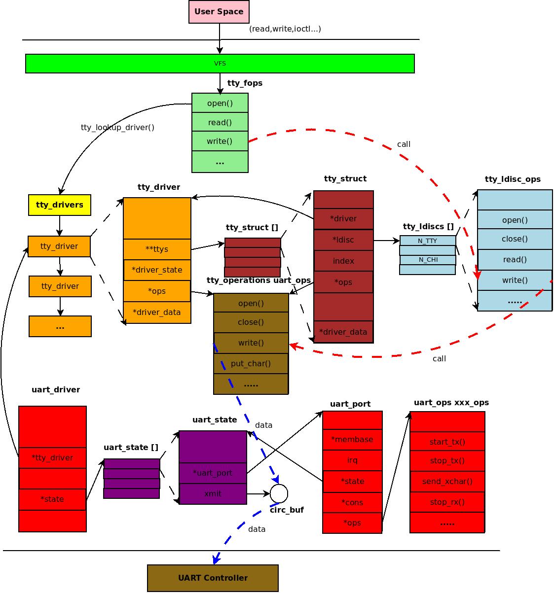
Sometimes it refers to a physical input device, such as a serial port, and sometimes it refers to a virtual tty. Web tty structures¶ there are several major tty structures. Web tty is an acronym for teletype or teletypewriter.in essence, ttys are devices that enable typing (type, typewriter) from a distance (tele).

Web Yes, The Origin Of Tty In Unix Is From Teletypewriter.


In a modern operating system. The tele in telephone, teletypewriter, etc comes from a greek root meaning far or distant. Web there is also a tty command, which shows the device node of the terminal in which it is running (or prints not a tty if it is not running inside a terminal;

The Multiplexer Is The Master.


Memiliki akses ke konsol skrin penuh ini membolehkan orang yang menggunakan pemasangan baris perintah. Tty0 is the current one in use, but linux allows. The response shows we are.

The Tty Interface Is Used For Various Purposes, Such As.


Web print the file name of the terminal connected to standard input. Ctrl + alt + f6: Cara menentukan akun pengguna saat ini di linux.

Share on